标题:关于天津医院招聘事业编护士均为应届毕业生的疑问
我们天津市的所有医院事业单位招聘护士(事业编制)为啥都是要应届毕业生呢?
非应届毕业生均没有岗位,请问这样子操作是不是违反基本的事业单位招聘条例中关于非应届毕业生占比的比例要求呢?
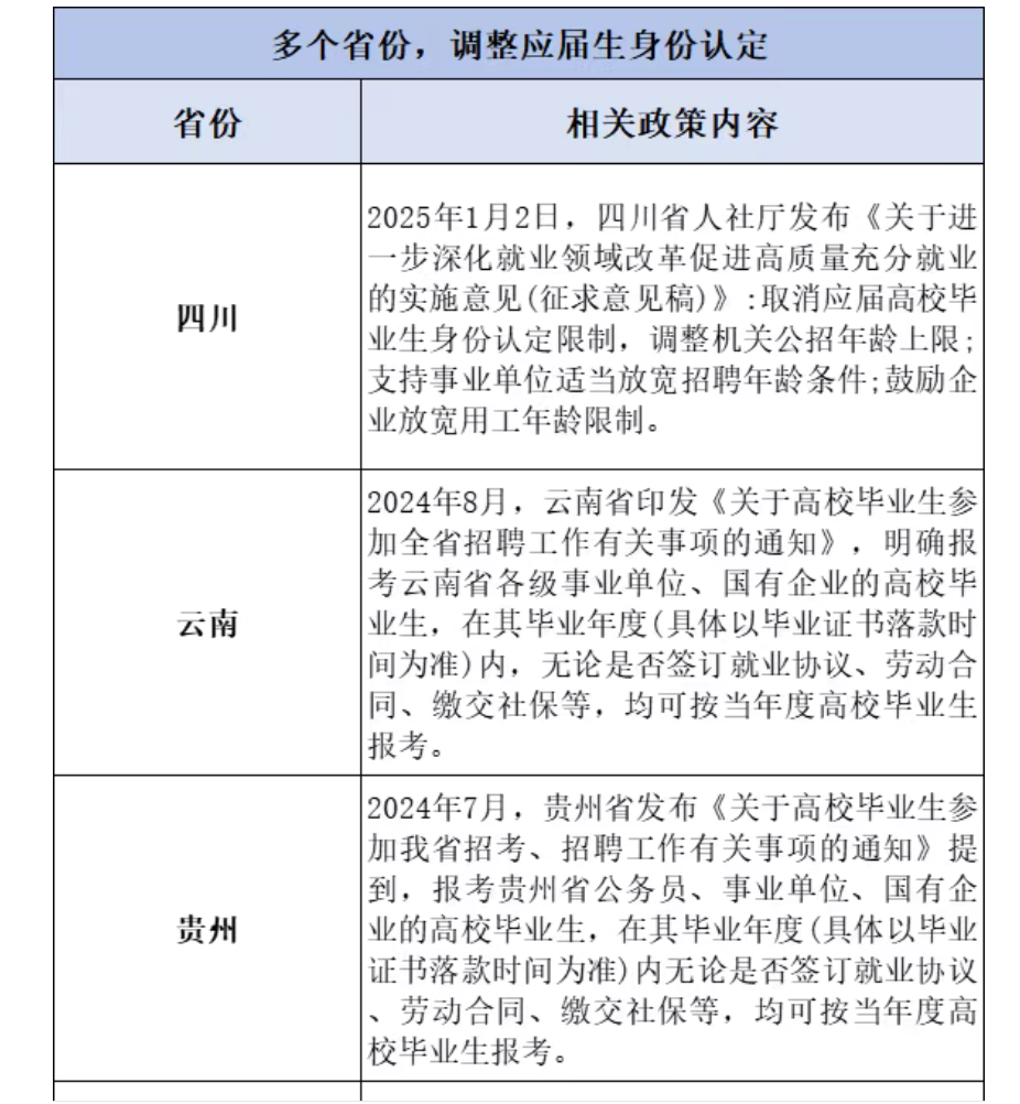
还有就是像国内山东、浙江、广西、四川等省均出台关于“取消应届高校毕业生身份认定限制,调整机关公招年龄上限;支持事业单位适当放宽招聘年龄条件;鼓励企业放宽用工年龄限制”,将应届毕业生要求放宽,不再以缴纳社保作为应届生的要求,请问我们天津市人力资源保障厅有无此政策,若无何时能出台相关政策。










